В каких случаях необходим преобразователь напряжения?
В бытовых условиях это устройство обеспечивает беспроблемное функционирование таких приборов, как газовый котел, холодильник, телевизор и другая сложная электротехника при невозможности использовать централизованную подачу электрической энергии на 220 В.
Особенности влияния параметров на электрические приборы:
- амплитуда прилагаемого напряжения влияет на частоту оборотов двигателя, а от показателей питающей электросети напрямую зависит скорость валового вращения в двигателе асинхронного типа;
- бытовые приборы нагревательного типа функционируют при показателях рабочего тока, пропорциональных уровню напряжения, но значительная часть таких изделий не рассчитана на эксплуатацию в нестандартных условиях напряжения;
- бытовая электротехника часто нуждается в напряжении, отличном от сетевых параметров со строго определенными, стабильными показателями амплитуды, поэтому нормальная работоспособность некоторых приборов возможна только в условиях применения преобразователя напряжения.

Схема повышающего преобразователя напряжения 12-220 В
Особенно часто устройство используется в домовладениях с системой автономного обогрева, где в качестве отопительного прибора устанавливается импортное газовое оборудование с электронным управлением и контролем. Работоспособность таких приборов полностью зависит от наличия бесперебойного напряжения в 220 В и 50 Гц с правильной синусоидой.
Область применения преобразователя напряжения очень широкая, включая походные условия, эксплуатацию яхт и автомобилей, дачные участки без сетевого электроснабжения и так далее.
Изготовление обмоток
Катушку надевают на деревянный брусок с размерами стержня магнитопровода. В нем предварительно сверлится отверстие для прутка намоточного. Эта деталь вставляется в станок, и начинается процесс изготовления обмотки:
- на катушку наматывают 2 слоя лакоткани;
- один конец провода закрепляют на щечке и начинают медленно вращать ручку станка;
- витки надо укладывать плотно, изолируя каждый намотанный слой от соседнего лакотканью;
- после того как намотана катушка первичной обмотки, провод обрезают и второй его конец закрепляют на щечке рядом с первым.
На оба вывода надевают изоляционные трубки, а снаружи обмотку закрывают изоляцией. В такой же последовательности производится намотка катушки вторичной обмотки.
Функционирование и принцип устройства
Чтобы понять, что такое трансформаторы, повышающие напряжение, нужно вникнуть в принцип работы. Оборудование изготавливается для электростанций, схемы конструкции которых относятся к проходной категории.
Повышающий трансформатор на электростанциях используется для обеспечения населенных пунктов, прочих объектов током с определенными техническими показателями. Без преобразователя высокое напряжение по пути своего следования постепенно снижается.
Схема и принцип работы повышающего трансформатора.
Конечный потребитель получал бы недостаточное количество электроэнергии. На конечной в цепи электростанции благодаря этой установке, принимают электричество соответствующего значения. Потребитель получает напряжение в сети до 220 В. Промышленные сети обеспечиваются до 380 В.
Схема, показывающая работу трансформатора в линии, включает в себя несколько элементов. Генератор на электростанции производит электричество 12 кВ. Оно поступает по проводам к повышающим подстанциям. Здесь устанавливается трансформаторный аппарат, призванный повышать показатель в линии до 400 кВ.
От подстанции электричество поступает в высоковольтную линию. Далее энергия попадает на понижающую подстанцию. Здесь она снижается до 12кВ. Трансформаторами с обратным принципом действия ток направляется в низковольтную линию передач. В конце устанавливается еще один понижающий агрегат. От него электричество с показателем 220 В поступает в дома, квартиры.
Принцип работы сети трансформатора.
Рассматривая, как работает трансформатор, повышающий напряжение, нужно вникнуть в основные принципы действия конструкции. Основой работы трансформатора является механизм электромагнитной индукции.
Как работает конструкция повышающего трансформатора.
Металлический сердечник находится в изоляционной среде. В схему включено две катушки. Количество обмоток неодинаковое. Повысить показатель способны катушки, в первом контуре которых больше витков, чем во втором.
Напряжение переменного типа поступает на первый контур. Например, это ток в сети 110 (100) В. Появляется магнитное поле. Его сила увеличивается при правильном соотношении обмоток в сердечнике. Когда электричество проходит по второй обмотке в повышающем трансформаторе появляется ток с определенным показателем. Например, обеспечивается показатель характеристики сети 220 В.
При этом частота остается прежней. Для поступления постоянного тока в линию электроснабжения в цепь монтируется преобразователь. Этот прибор может быть в оборудовании повышающего типа. Прибор способен работать не только для изменения напряжения, но и частоты. Определенное оборудование питается постоянным током.
Виды и типы
Инверторы различаются по схеме построения. Первые устройства были механического типа, пока на смену им не пришли полупроводниковые, а современные уже стали цифровыми. По классификации различают следующие основные схемы построения:
- Бестрансформаторная мостового типа. Применяется для устройств питания с мощностью 500 ВА и выше.
- Использующая трансформатор с нулевым выводом. Применяются для устройств питания с мощностью до 500 ВА.
- Трансформаторная мостовая схема. Применяется для устройств питания в широком диапазоне мощностей от единиц ватт до десяток киловатт.
А также разделяются на однофазные и трёхфазные. По виду выходного напряжения бывают:
- с прямоугольной формой;
- со ступенчатой формой;
- с синусоидальной формой.
Для устройств, которые не требуют правильного синусоидального сигнала, могут применяться преобразователи с прямоугольной, трапецеидальной, треугольной формой выходного напряжения. Основным преимуществом таких преобразователей является невысокая цена.
Для оборудования, требующего надёжного питания, необходимо использовать инверторы с правильной формой синусоиды. Такое оборудование стоит существенно дороже, но и стабильность работы у них выше.
Отключение при падении напряжения
Если вы используете в конструкции аккумуляторную батарею, которая параллельно работает в автомобиле, то рекомендуется позаботиться о том, чтобы автоматически отключался при низком заряде преобразователь с 12 на 220. Своими руками собрать простую схему отключения несложно. Если разрядится аккумулятор полностью, то вы не сможете завести двигатель даже с буксира. Поэтому внедрите в схему простой элемент – электромагнитное реле. Такие используются в автомобилях, поэтому найти его не составит труда.

У реле есть нижнее пороговое значение напряжения, при котором происходит замыкание контактов. Чтобы настроить более точно момент, необходимо подбирать сопротивление резистора R1. Оно должно быть равно сопротивлению обмотки реле, помноженному на коэффициент 0,1. Внедрить такую доработку можно без особого труда в преобразователь с 12 на 220. Своими руками подключить реле и резистор сможет даже начинающий электрик.
Но такая схема примитивна, и эффективность у нее крайне низкая, лучше воспользоваться модернизированной, она поддерживает точнее порог отключения батареи от инвертора.

Классификация
Основными критериями классификации этих приборов являются мощность, форма тока и входное напряжение. Выбор конкретной модели зависит от целей, с которыми приобретается устройство.
Для подключения к автомобильному прикуривателю используются простейшие компактные преобразователи небольшой мощности. От них могут получать питание гаджеты с низким потреблением электроэнергии (телефоны, ноутбуки, вентиляторы, фонарики).
Мощность инвертора, включаемого в прикуриватель, не должна превышать 150 Вт. В противном случае можно вывести из строя всю электропроводку автомобиля.
Преобразователи для питания приборов мощностью от 150 Вт присоединяют напрямую к клеммам аккумулятора. Чтобы снизить потери КПД, не рекомендуется использовать «крокодильчики», которые входят в комплектацию некоторых моделей. Для стабильного и надёжного подключения больше подойдут медные клеммы с винтовым соединением.
Номинальная и пиковая мощность
При выборе преобразователя следует суммировать мощность всех потребителей, которые будут к нему подключены. К полученному результату прибавляют ещё 20%, так как прибор не сможет долго работать на пределе возможностей. Кроме того, возможны потери вследствие плохого контакта в соединениях или низкого качества кабеля. Также нужно учитывать ёмкость аккумулятора.
Рассчитывать мощность инвертора необходимо по двум характеристикам: номинальной и пиковой. Первая из них определяет нагрузку, под которой прибор может работать длительное время. У бытовых моделей она обычно составляет от 60 до 1000 Вт. Однако существуют модификации, у которых этот показатель превышает 1 кВт. С их помощью можно обустроить мобильную мини-электростанцию. Их целесообразно покупать, например, для подключения электроинструментов.
Пиковая мощность характеризует максимальную нагрузку, которую инвертор может выдержать в течение короткого промежутка времени. Она варьируется в пределах 150 – 10000 Вт. Ток, потребляемый некоторыми электроприборами при начале работы, в несколько раз превышает номинальное значение
Выбирая преобразователь, нужно обязательно обратить внимание на этот момент, иначе подключенное к нему оборудование может не запуститься
Мнение эксперта Кузнецов Василий Степанович
Если устройство используется при работающем двигателе автомобиля, ток его нагрузки не должен быть выше тока, вырабатываемого генератором.
Для бытовых нужд (например, путешествий на автомобиле) обычно бывает достаточно инвертора мощностью до 600 Вт. Этого хватит, чтобы включить холодильник, зарядить телефон, ноутбук или фонарик. Ток нагрузки такого прибора составляет примерно 50 А, что значительно меньше показателей современных автомобильных генераторов.
Форма тока
Важным критерием выбора преобразователя является форма тока, получаемая на выходе. От этого параметра зависит, какие приборы к нему можно подключить.
Существует два вида формы:
- Чистая (непрерывная) синусоида. Диаграмма тока представляет собой ровную синусоиду. Такие приборы обеспечивают безопасное подключение любого оборудования. В схему этих устройств входят дорогостоящие комплектующие, поэтому цена на них достаточно высока.
- Модифицированная (изменённая) синусоида. Диаграмма тока – ступенчатая. Такие инверторы нельзя использовать для подключения электроинструмента с асинхронными двигателями, компрессоров и приборов, восприимчивых к помехам. Оборудование либо вообще не запустится, либо будет работать в экстремальном режиме, что приводит к снижению КПД и сокращению срока службы. Преобразователи с модифицированной синусоидой подходят для питания ламп, обогревателей, коллекторных двигателей, телефонов, ноутбуков, телевизоров. Повысить качество работы можно за счёт дополнительной установки устройства плавного пуска.
Стоимость инверторов с чистым синусом достаточно высока. Приобретать их целесообразно только при необходимости подключить оборудование, несовместимое с модифицированной синусоидой.
Схема преобразователя 12-220

Схема довольно часто встречается в сети, на некоторых ресурсах замечал ошибки, поэтому в лишний раз предоставлю полностью РАБОЧИЙ вариант преобразователя. Инвертор работает точно так, как и любой другой двухтактный преобразователь. Дополнительных генераторов частоты он не содержит, силовым звеном в схеме являются мощные N-канальные полевые ключи работающие по принципу мультивибратора.

Работая на определенной частоте в первичной обмотке импульсного трансформатора образуется переменное напряжение высокой частоты, а дальше все согласно методу индукции.

Ключи в ходе работы перегреваются, поскольку КПД схемы не на высоком уровне (не более 65%), следовательно, ключи обязательно установить на теплоотводы, при этом не забывать про слюдяные прокладки.

Трансформатор можно не мотать, а взять готовый, от компьютерного блока питания, при этом подойдут ЛЮБЫЕ трансформаторы от любого блока питания, не зависимо от марки и даты изготовления блока.
Разновидности устройств
Преобразователи напряжения (инверторы) можно разделить на несколько видов, согласно которым их можно классифицировать по группам, в которых инверторы различаются по:
- Мощности:
- До 0,1 кВт – чисто автомобильный устройства, работающие от прикуривателя автомобиля.
- От 0,1 до 1,5 кВт – работают от аккумуляторной батареи, к клеммам которой, посредством переходников и кабелей, выполняется подключение устройства.
- Более 1,5 кВт – могут обеспечить создание малой бытовой электрической сети, важным условием успешной работы которой, является соответствие мощности устройства и мощности подключаемой нагрузки.
- По виду создаваемой синусоиды.
- С постоянной (нормальной) синусоидой – такие инверторы способны обеспечить подключаемую нагрузку качественным напряжением, соответствующим напряжению традиционной электрической сети, от внешних источников.
- С модифицированной синусоидой – у таких инверторов, форма сигнала несколько отличается от постоянной синусоиды, но на работы большинства бытовых приборов это не отражается. Исключение составляют сложные приборы, чувствительные к качеству напряжения (розжиг газового оборудования, медицинская и прочая техника, оснащенная сложной электроникой).
- По конструкции.
- Автомобильные – используются в различных видах транспорта, включение в сеть автомобиля осуществляется через разъем прикуривателя.
- Компактные – могут использоваться как автомобильные, так и переносные. В этом случае подключение выполняется к клеммам аккумулятора посредством соединительных проводов.
- Стационарные – имеют большой вес и обладают значительной мощностью. Работают с группой аккумуляторов для создания электрической сети, вне зависимости от внешних источников электроснабжения.
Электрик в доме
Преобразователь напряжения 12/220 своими руками
В настоящее время выпускается достаточно много преобразователей напряжения 12/220 В, рассчитанных на достаточно большие мощности. Но если вам нужен для дачи или гаража для освещения (телевизора,дрели,насоса) простой преобразователь напряжения 12/220, то его можно сделать своими руками. Предлагаемая схемы выгодно отличается от подобных наличием сигнализации разряда аккумулятора.
Это очень актуально, если для питания схемы использовать аккумулятор автомобиля. Хотя лучше, всё же, взять другой аккумулятор, или приобрести для машины новый аккумулятор, а старый использовать для преобразователя. В схеме использовано минимум деталей, но устройство вполне справляется со своей функцией. Такие устройства, которые преобразуют постоянное напряжение в переменное, ещё называют инверторами.
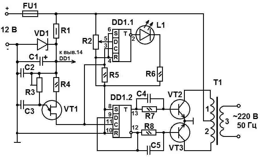
Схема преобразователя напряжения 12/220 В

В схеме обозначено:
- FU1 — предохранитель на 10А.
- R1 — резистор МЛТ-0,5, 150 Ом.
- R2 — переменный резистор СП-1, 22 кОм.
- R3 — подстроечный резистор СП3-16, 1 МОм
- R4 — резистор МЛТ-0,125, 330 Ом.
- R5, R7, R8 — резисторы МЛТ-0,125, 2кОм.
- R6 — резистор МЛТ-0,125 1,5 кОм.
- VD1 — стабилитрон КС 191А.
- C1 — конденсатор К53-1, 50 мкФ х 50 В.
- С2, С3 — конденсаторы КМ-5, 0,1 мкФ.
- С4,С5 — конденсаторы КМ-5, 510 пФ.
- VT1 — однопереходной транзистор КТ 117А.
- VT2, VT3 — транзисторы КТ 827А.
- L1 — светодиод АЛ 307А.
- DD1 — микросхема К561ТМ2.
- Т1 — трансформатор.
Описание работы схемы
Генератор, собранный на транзисторе VT1, генерирует колебания с частотой 100 Гц, частоту можно регулировать подстроечным резистором R3. Триггер DD1.2 делит частоту пополам и на выходах 12 и 13 триггера образуются противоположно направленные по амплитуде импульсы с частотой 50Гц. Импульсы попеременно открывают транзисторы VT2 и VT3, которые включены по схеме двухтактного усилителя мощности. Нагрузкой транзисторов VT1, VT2 являются обмотки 1 и2 повышающего трансформатора Т1, на вторичной обмотке 3 которого и образуется переменное напряжение 220В, 50 Гц.
Стабилизатор выполненный на VD1, R1 и сглаживающий конденсатор С1 служат для питания микросхемы и генератора и исключают влияние работы ключевых транзисторов VT1, VT2 на работу схемы, а конденсаторы С5,С4 уменьшают время переходного процесса (помогают быстрее переключатся этим транзисторам). Триггер DD1 включает сигнальный светодиод L1, при снижении напряжения на аккумуляторе до заданного значения, которое устанавливается переменным резистором R2.
Наладка схемы
- Отключить «+» от соединения обмоток 1 и 2.
- Проверить частоту на базах транзисторов VT2 и VT3 с помощью осциллографа, подстроить, при необходимости, резистором R3 до 50Гц.
- Снизить напряжение источника питания до 10-11В. Добиться постоянного свечения светодиода L1 с помощью переменного резистора R2.
- Подключить «+» обратно к точке соединения обмоток 1 и 2.
- Проверить работу устройства от полностью заряженного аккумулятора.
Детали схемы
Транзисторы VT2, VT3 КТ 827 можно взять с любым буквенным индексом, но желательно с самым большим коэффициентом передачи тока базы.
Стабилитрон VD1 можно заменить на любой другой с напряжением стабилизации 8-9В.
Трансформатор можно выполнить на базе магнитопровода ПЛМ 27-40-58. Первичные обмотки 1 и 2 намотать проводом ПБД-2 (ПСД-2) по 15 витков каждую. Вторичную обмотку 3 намотать проводом ПЭВ-2, 0,64 мм — 704 витка.
Конденсатор С2 установить непосредственно на выводах микросхемы DD1.
При отсутствии нужного номинала резисторов и конденсаторов можно составить требуемый из нескольких деталей, как это сделать описано в этой статье.
Печатную плату можно изготовить по технологии, описанной в этой статье.
Параметры преобразователя 12/220
Данный преобразователь напряжения испытывался нагрузкой 100 Вт. Потребляемый ток преобразователя не более 10А, потребляемый ток без нагрузки не более 1А. Преобразователь выдерживает пусковые токи электронасоса, электродрели. Максимальное падение напряжения на выходе — 10 В.
Для питания аппаратуры, требующей синусоидального сигнала, на выходе можно установить сглаживающий прямоугольность импульсов конденсатор, его ёмкость нужно подбирать для достижения наилучшего результата, подбор можно начать с ёмкости в 1 мкФ. Конденсатор должен быть рассчитан на напряжение не ниже 400В.
Будет интересно почитать:
Автоматическое включение света
Датчик движения для освещения в помещениях.
Ионизатор воздуха (люстра чижевского)
Рубрики: Полезные устройства, Электронные устройства, Электросхемы Метки: электроника, электроприборы, электросхема
Самостоятельное изготовление устройства
Если по каким-то причинам не получается приобрести преобразователь напряжения 12в на 220в, то инвертор своими руками несложно изготовить и в домашних условиях. В первую очередь это относится к аналоговым устройствам, радиодетали для которых можно взять из старой техники. Кроме того, при самостоятельной сборке получится разобраться в нюансах построения, что может пригодиться для осуществления ремонта приборов такого типа.
Простой и надёжный инвертор
Существует большое количество разнообразных схем преобразователей. Работа их основана на использовании задающего генератора, управляющего работой транзисторных ключей. А они, в свою очередь, передают импульсный сигнал на трансформатор, задача которого преобразовать сигнал до уровня 220 вольт. Использование в качестве ключей мощных полевых транзисторов (мосфетов) значительно упрощает схемотехнику устройств.

К выходам микросхемы, прямому и инверсному, подключаются мосфеты IRL2505. Сопротивление открытого канала IRL2505 составляет всего 0,008 Ом. Это даёт возможность не использовать радиаторы при требуемой мощности до 100 Вт.
Частота генерации микросхемы задаётся цепочкой R1-С1 и рассчитывается по формуле: f=70000/(R1*C1). Цепочка R2-C2 предназначена для плавного запуска генератора. В качестве линейного стабилизатора DA2 используется 78L08, с напряжением стабилизации +8 вольт. Резисторы используются мощностью 0,25 ватт. Конденсатор С1 ставится плёночного типа, а С6 любого вида, но рассчитанный на номинальное напряжение не менее 400 вольт. Трансформатор используется с обмотками, рассчитанными на 220 и 12 вольт.
Схема на транзисторах
В качестве основы для изготовления конструкции используется генератор, работающий на частоте 57 Гц. Задающий генератор управляет работой силовых ключей, выполненный на мощных полевых транзисторах. Эти транзисторы можно заменить на IRFZ40, IRF3205, IRF3808, а биполярные на КТ815/817/819/805.

Мощность инвертора зависит от количества комплементарных пар полевиков на выходе и характеристик трансформатора. Напряжение на выходе составляет 220–260 вольт. При использовании двух пар транзисторов мощность достигает 300 ватт. Такой преобразователь не требует наладки и при правильной сборке и исправных радиодеталях работает сразу. При работе без нагрузки ток потребления составляет до 300 мА. Для надёжной работы транзисторы устанавливаются на теплоотвод через изоляционные прокладки. Силовые дорожки, в случае развода на печатной плате, выполняются шириной не менее 5 мм или проводом сечением от 0,75 мм2.
Суть работы устройства заключается в преобразовании постоянного напряжения в переменное, после чего сигнал подаётся на повышающий трансформатор. Первичная обмотка повышающего трансформатора с 12 на 220 вольт имеет меньшее количество витков, чем вторичная. При протекании тока в первичной обмотке, под действием переменного магнитного поля, на вторичной обмотке возникает электродвижущая сила (ЭДС). При подключении нагрузки к вторичной обмотке по ней начинает протекать переменный ток. Для расчёта трансформатора можно воспользоваться справочниками или онлайн-калькуляторами, но проще взять готовый из ненужного источника бесперебойного питания.
Мощный повышающий прибор
Такие преобразователи изготавливаются по сложным схемам и сложны для повторения даже опытным радиолюбителям. Например, схема инвертора 12 в 220 на 3000Вт:

Своими руками выполнить такую схему практически невозможно, так как потребуется не только правильно рассчитать трансформаторы, но и верно настроить задающий генератор. А такие операции выполнить без специального оборудования затруднительно.
Генератор выполнен на микросхеме TL081. Его питание осуществляется девяти вольтовым стабилизатором. Сигнал в микросхеме преобразуется, уменьшается по частоте и подаётся на силовые ключи. В схеме реализована защита выхода от перегрузки, а вход защищается плавким предохранителем от перенапряжения.
Originally posted 2018-04-18 12:30:34.
Поиск поломок и их устранение
Самые распространенные поломки – это низкое напряжение на выходе или его отсутствие. Может такая неисправность в преобразователях напряжения 12/220 В возникнуть по следующим причинам:
- Поломка ШИМ-модулятора или полный отказ обоих плеч инвертора. Вторая поломка встречается крайне редко. Чтобы осуществить проверку, можно воспользоваться простейшим пробником на светодиоде. В том случае, если ШИМ-модулятор исправен, светодиод будет часто вспыхивать. Желательно проверить целостность всех соединений и обмотки трансформатора.
- Слишком низкое напряжение на выходе – это признак того, что вышло из строя одно плечо. Признак поломки транзистора – это низкая температура радиатора, на котором он установлен.
Все неисправности, которые возникают в схемах, приведенных в статье, устраняются достаточно быстро. И стоимость ремонта таких преобразователей напряжения 12/220 В низкая – все запчасти можно найти буквально на свалке.
Схема управления
И если подключение частотного преобразователя к электродвигателю выполнить просто, достаточно только соединить соответствующие выводы, то со схемой управления все куда сложнее. Все дело в том, что возникает необходимость в программировании устройства, чтобы добиться максимально возможных регулировок от него. В основе находится микроконтроллер, к нему производится подключение считывающих устройств и исполнительных. Так, необходимо наличие трансформаторов тока, которые будут постоянно следить за мощностью, потребляемой электроприводом. И в случае превышения должно произойти отключение частотника.
Обнаружение неисправностей инвертора
Перечисленные простые схемы имеют две наиболее распространенных неисправности – либо на выходе трансформатора отсутствует напряжение, либо оно слишком мало.
- Первый случай – это либо одновременный отказ обоих плеч преобразователя, что маловероятно, либо отказ ШИМ-генератора. Для проверки воспользуйтесь светодиодным пробником, какой можно приобрести в любом магазине радиодеталей. Если ШИМ работает, на затворах транзисторов Вы увидите наличие сигнала по быстрым пульсациям свечения диода (особенно хорошо это заметно в низкочастотных схемах). При наличии управляющего сигнала проверьте, нет ли обрывов в соединениях трансформатора и целостность его обмотки.
- Большое падение напряжения – это явный признак отказа одного из силовых плеч инвертора. Найти отказавший транзистор можно простейшим образом – его радиатор останется холодным. Замена ключа вернет инвертору работоспособность.





































